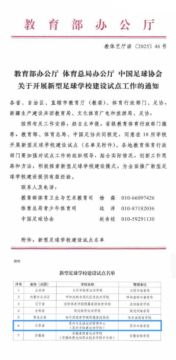
现代快报讯(记者 高达)近期,教育部办公厅、国家体育总局办公厅及中国足球协会联合印发关于开展新型足球学校建设试点工作的通知,公布新型足球学校建设试点名单。现代快报记者了解到,苏州市足球运动管理中心(苏州市体育运动学校)成为江苏省唯一入选的单位。

经自主申报、省级教育体育行政部门推荐,并经教育部、国家体育总局、中国足协共同核定,最终在全国范围内遴选18所院校开展首批试点。

据悉,苏州市足球运动管理中心(苏州市体育运动学校)已组建女子U7-U16的10级精英梯队和男子U7-U18的12级精英梯队,通过完善青训体系建设,打通精英人才升学通道,为队伍构筑学训保障,解决“12岁退役”“15岁退役”难题,高标准建设青训中心,高质量培养人才。苏州在获评第二批全国足球发展重点城市后,与中国足协共建青少年高水平后备人才基地(中国足协大区青训中心),并于2024年获得国内首个亚足联年度青训学院女子奖。

苏州将以此次试点工作为契机,进一步创新体教融合发展路径,完善后备人才培养体系,积极探索新型足球学校建设模式,持续耕耘足球事业。
(图片来源:苏州市太湖足球运动中心)











